
| Basic Research | https://doi.org/10.21041/ra.v13i1.602 |
Avaliação de modelos SonReb para estimar a resistência à compressão em concreto e agregados de cimento cubano
Evaluation of SonReb models for estimating compressive strength in Cuban cement and aggregate concrete
Evaluación de modelos SonReb para la estimación de la resistencia a compresión en hormigones de cemento y áridos cubanos
A. Hernández
Oroza1
*
,
J. R. Cuetara
Ricardo2
1 Department of Diagnosis and Surveying. Subsidiary Company Restaura. Office of the Historian of Havana, Havana, Cuba.
2 Polo Habana. International Economic Association UCM-Bouygues Batiment International, La Habana, Cuba.
*Contact author: ahernandez@proyectos.ohc.cu
Recepção:
06
de
maio
de
2022.
Aceitação:
21
de
dezembro
de
2022.
Publicação: 01 de janeiro de 2023.
| Citar como:Hernández Oroza, A., Cuetara Ricardo, J. R. (2023),“Avaliação de modelos SonReb para estimar a resistência à compressão em concreto e agregados de cimento cubano”, Revista ALCONPAT, 13 (1), pp. 97 – 111, DOI: https://doi.org/10.21041/ra.v13i1.602 |
Resumo
O objetivo do estudo realizado foi avaliar diferentes modelos SonReb para estimar a resistência à compressão em elementos de concreto armado feitos com cimento cubano e agregados. As medições do índice esclerométrico e da velocidade de pulso ultrassônico foram feitas em 9 colunas projetadas com mistura de cimento Portland comum P-35. Oito modelos foram comparados, sendo os propostos por RILEM e Tanigawa et al. apresentou um erro inferior a 4% em relação ao valor de referência, determinado pela quebra do corpo de prova. Os resultados obtidos demonstram a viabilidade de utilização dos modelos para estimar a resistência à compressão do concreto, utilizando materiais nacionais.
Palavras chave:
esclerometria,
velocidade de pulso ultrassônico,
SonReb,
concreto,
resistência à compressão.
1. IntroduÇÃo
Os projetos de restauração e reabilitação de obras sociais no Centro Histórico de Havana devem garantir uma propriedade segura, durável, confortável e com comodidades funcionais para os inquilinos do edifício. Durante a fase de construção, é necessário realizar controles de qualidade nos elementos de concreto armado para avaliar resistência, dureza, possíveis patologias como deformações plásticas, fissuras, entre outras.
Diversas técnicas como resistência à penetração, pull-out e pull-off, extração de tubos de ensaio, ressonância e permeabilidade, permitem avaliar a qualidade construtiva de um imóvel, porém, apresentam as desvantagens de tempo de pesquisa, altos custos e agressividade física à estrutura. Este problema tem levado à necessidade de desenvolver métodos de ensaios não destrutivos (END) que permitam, de forma económica, rápida e eficaz, estimar a resistência, estado de conservação e durabilidade de um edifício. Entre os fatores mais importantes que suportam o uso de END estão a possibilidade de avaliar as vulnerabilidades do edifício com base na detecção de áreas com danos, estimativa da resistência à compressão (fc) e variações de qualidade de acordo com os requisitos do projeto (Breysse, et al., 2017, Chandak and Kumavat, 2020). O objetivo é determinar a qualidade e integridade das partes e componentes de uma estrutura sem afetar seu desempenho ou funções para as quais foram projetados (Helal, et al., 2015, Hussein and Abdi, 2021).
A qualidade do concreto é geralmente expressa em termos de resistência, pois as edificações devem ser projetadas para suportar diversos tipos de cargas. O concreto é um material que é constituído de cimento, agregados miúdos e graúdos, água e aditivos, e uma vez endurecido é necessário saber o valor de resistência adquirido, principalmente após 28 dias. Para tanto, foram desenvolvidas inúmeras equações de cálculo que permitem estimar a fc do concreto a partir dos valores do índice esclerométrico (IE) (Lima and Silva, 2000), velocidade de pulso ultrassônico (VPU) (Hannachi and Guetteche, 2012, Popovics, 1991) ou a medição da resistividade aparente (ρ) do concreto (Araújo and Meira, 2021).
Outra metodologia amplamente aplicada é o método SonReb, que combina os resultados do IE e do VPU. Desde a sua implementação na década de 60 do século passado por Facaoaru (Facaoaru, 1969), este tornou-se o NDT mais amplamente utilizado para estimar a fc do concreto.
Por ser uma técnica não destrutiva, a veracidade e precisão dos resultados podem ser afetadas por erros na execução da concretagem, idade da estrutura, presença de armaduras, dimensionamento da mistura, carbonatação, porosidade, fissuração, características dos agregados e parâmetros ambientais, como temperatura e umidade relativa (Cristofaro, et al., 2020, Hussain and Akhtar, 2017).
Os regulamentos de construção cubanos não têm o método SonReb implementado como um procedimento END válido para estimativa de fc. Nesse sentido, apenas propõem o uso da esclerometria (NC 246, 2003), e o VPU (NC 231, 2002) de forma independente como metodologias para estimar a resistência, qualidade e durabilidade da obra. Na pesquisa bibliográfica realizada, foram identificadas apenas duas investigações anteriores em Cuba baseadas no método SonReb (Navarro, et al., 2019, Ricardo, 2018).
O objetivo deste estudo é testar a viabilidade da utilização do modelo SonReb em estruturas reais onde são utilizados materiais nacionais, com base na análise dos resultados obtidos. Para isso, oito modelos foram correlacionados, e os fc calculados foram comparados com o valor de referência por quebra do corpo de prova. O estudo foi realizado em uma obra em processo de restauração no Centro Histórico de Havana. A reabilitação concebeu a construção de pilares e vigas, dos quais nove pilares foram escolhidos para a realização do estudo. O concreto utilizado foi projetado a partir de agregados extraídos de pedreiras cubanas. Os corpos de prova de referência foram retirados in situ, a partir da mesma mistura de concreto com a qual foram formados os pilares de concreto armado.
2. Materiais e métodos
2.1 Projeto de mistura
Para a fabricação do concreto, foi utilizado cimento Portland comum, que corresponde à denominação P-35 (Tipo I) da Fábrica de Cementos Curaçao, município de Mariel, província de Artemisa. A Tabela 1 mostra suas principais características, de acordo com o disposto na Norma Cubana (NC 1340, 2021).
| Tabela 1. Propriedades físicas do cimento (P-35) | ||||||||||||||
| Propriedades | Valores | Aceitação | ||||||||||||
|---|---|---|---|---|---|---|---|---|---|---|---|---|---|---|
| Superfície específica (Blaine) (cm2/g) | 3317 | min. 2800 | ||||||||||||
| Finura (%) | 1,7 | max. 10 | ||||||||||||
| Tempo de configuração inicial (min) | 102:00:00 | min. 45 | ||||||||||||
| Tempo de ajuste final (h) | 03:02:00 | max. 10 | ||||||||||||
| Peso volumétrico (kg/m3) | 1168 | - | ||||||||||||
| Densidade (g/cm3) | 3,15 | - | ||||||||||||
| Consistência regular (%) | 24,5 | - | ||||||||||||
Os agregados finos e graúdos utilizados na preparação da mistura de concreto são de origem natural. Extraído da pedreira Dragón Camoa localizada na província de Mayabeque, e da pedreira Alacranes localizada na província de Matanzas. Todos os testes foram realizados conforme estabelecido pelas normas cubanas correspondentes (NC 177, 2002, NC 181, 2002, NC 182, 2002, NC 186, 2002). As Tabelas 2 e 3 detalham as propriedades físicas dos agregados e sua distribuição granulométrica.
| Tabela 2. Propriedades físicas de agregados finos e graúdos | ||||||||||||||
| Propiedades | Areia | Granito | ||||||||||||
|---|---|---|---|---|---|---|---|---|---|---|---|---|---|---|
| Gravidade específica atual (g/m3) | 2.65 | 2.62 | ||||||||||||
| Gravidade específica saturada (g/m3) | 2.70 | 2.66 | ||||||||||||
| Gravidade específica aparente (g/m3) | 2.75 | 2.70 | ||||||||||||
| Porcentagem de absorção (%) | 0.60 | 1.50 | ||||||||||||
| Massa volumétrica solta (kg/m3) | 1443 | 1309 | ||||||||||||
| Massa volumétrica compactada (kg/m3) | 1616 | 1462 | ||||||||||||
| Porcentagem de ocos (%) | 39.60 | 44.80 | ||||||||||||
| Material mais fino - Peneira 200 (%) | 3.00 | 1.20 | ||||||||||||
| Tabela 3. Distribuição granulométrica dos agregados utilizados | ||||||||||||||
| Peneiras (mm) | ||||||||||||||
|---|---|---|---|---|---|---|---|---|---|---|---|---|---|---|
| Agregados | 19.1 | 12.7 | 9.52 | 4.76 | 2.38 | 1.19 | 0.59 | 0.295 | 0.149 | |||||
| Fino | 100 | 100 | 95 | 90 | 74 | 45 | 28 | 14 | 5 | |||||
| Grosso | 100 | 98 | 63 | 6 | 2.5 | 0.0 | 0.0 | 0.0 | 0.0 | |||||
Foi utilizada uma proporção de agregado fino e grosso de 55/45, respectivamente. A relação água-cimento utilizada foi de 0,45. A resistência à compressão estimada (fc) é de 30,0 MPa.
Para melhorar a trabalhabilidade do betão fresco, foi utilizado o adjuvante Dynamón SRC-20 pertencente ao novo sistema MAPEI. É um aditivo superfluidificante de base acrílica (segunda geração avançada), modificado para concreto pré-misturado caracterizado por baixa relação água-cimento, alta resistência mecânica e longa manutenção da trabalhabilidade. O recalque desejado medido pelo cone de Abrams será entre aproximadamente 14 e 16 cm. A quantidade de materiais a serem utilizados para um metro cúbico de concreto é mostrada na tabela 4.
| Tabela 4. Dosagem e quantidade de materiais | ||||||||||||||
| Materiais | 1 m3 de concreto | |||||||||||||
|---|---|---|---|---|---|---|---|---|---|---|---|---|---|---|
| Relação a/c | 0.45 | |||||||||||||
| Cimento P-35 (kg) | 490.0 | |||||||||||||
| Água (L) | 220.0 | |||||||||||||
| Agregado fino (kg) | 815.0 | |||||||||||||
| Agregado grosso(kg) | 750.0 | |||||||||||||
| Aditivo (L) | 35.0 | |||||||||||||
2.2 Metodologia Experimental
A coleta de amostras de concreto fresco para a preparação dos tubos de ensaio foi realizada diretamente na obra de acordo com a Norma Cubana (NC 167, 2002). Os corpos de prova foram mantidos em cura em piscina por 28 dias e posteriormente ensaiados por quebra em prensa de concreto. O resultado médio da fc emitido pelo laboratório foi de 27,0 MPa. Este será o valor de referência para comparação com os resultados obtidos pelos diferentes métodos SonReb utilizados.
Para a execução do projeto de pesquisa foram selecionados nove pilares (C2, C4, C5, D2, D4, D5, E2, E4, E5), localizados no segundo nível do edifício. Eles têm uma seção transversal de 300 x 300 mm e um comprimento de 4500 mm. Em cada coluna foram preparados dois pontos de prova a partir da base: o primeiro localizado a 1680 mm e o segundo a 2680 mm, com o objetivo de avaliá-los na parte inferior e superior. Isso permite identificar possíveis diferenças significativas entre a massa do concreto em decorrência de erros de execução, como vazamento, cura e compactação. Em cada zona de teste foram feitas 10 medições, totalizando 20 resultados para cada coluna.
Todas as medições foram feitas entre 28 e 56 dias após a concretagem das colunas.
Para a seleção dos métodos SonReb, foi realizada uma pesquisa bibliográfica das equações empíricas desenvolvidas. Uma amostra de oito foi selecionada, desde seu início em 1979 até o presente em 2020. A Tabela 5 mostra as equações utilizadas.
| Tabela 5. Equações SonReb propostas por diferentes autores | ||||||||||||||
| Ano | Autor | Equação | Unidades (fc, VPU) | Tipo de correlação | ||||||||||
|---|---|---|---|---|---|---|---|---|---|---|---|---|---|---|
| 1979 | Bellander (Bellander, 1979) | fc=-25.568 + 0.000635 IE3 + 8.397VPU | MPa, km/s | Polinomial | ||||||||||
| 1979 | Meynink et al. (Meynink and Samarin, 1979) | fc=-24.668 + 1.427IE + 0.0294VPU4 | MPa, km/s | Polinomial | ||||||||||
| 1993 | RILEM (RILEM NDT 4, 1993) | fc=9.27 x 10 - 11.11 IE1.4 X VPU2.6 | MPa, m/s | Potência | ||||||||||
| 1994 | Tanigawa et al. (Faella, et al., 2011) | fc=0.9IE + 0.022 VPU - 0.94 | MPa, m/s | Lineal | ||||||||||
| 1996 | Arioglu & Köylüoglu (Arioglu and Köylüoglu, 1996) | fc=0.00153 x ( IE3 x VPU4)0.611 | MPa, km/s | Potência | ||||||||||
| 1996 | Ramyar et al. (Ramyar and Kol, 1996) | fc=-39.570 + 1.532IE + 5.0.614VPU | MPa, km/s | Lineal | ||||||||||
| 1999 | Khedar et al. (Khedar, 1999) | fc=0.0158 IE1.1171 x VPU0.4254 | MPa, m/s | Potência | ||||||||||
| 2020 | Chandak & Kumavat (Chandak and Kumavat, 2020) | fc=0.0841IE-0.572 x VPU0.945 | MPa, m/s | Potência | ||||||||||
2.3 Equipamentos utilizados
Como técnicas não destrutivas para estimativa usando SonReb, um esclerômetro digital Proceq foi usado. A superfície foi preparada de acordo com as normas vigentes (ASTM C805, 1997, NC 246, 2003). O programa utilizado para baixar os dados foi o Proceq Hammerlink. Um ultrassom Proceq Pundit Lab+ com transdutores de 54 KHz foi usado como medidor de pulso ultrassônico. O software de download de dados foi o Proceq PunditLink. A técnica de medição utilizada foi pelo método "Transmissão direta". Para a localização das armaduras embutidas nas colunas, foi utilizado o pacômetro Proceq Profoscope (Figuras 1-2).
![]() |
||||
| Figura 1. Realizando as medições em colunas | ||||
![]() |
||||
| Figura 2. Área da coluna preparada para medições, marcada com giz de cera a localização das barras | ||||
3. Resultados e discussão
As Tabelas 6-7 apresentam os resultados obtidos nas medições de VPU e IE realizadas nas colunas. A análise estatística reflete que, em todos os elementos estudados, o CV não ultrapassou 10% com distribuição normal dos dados. O número total de valores analisados (n) para a aplicação dos modelos foi de 162 resultados. Para o desenvolvimento matemático, o VPU foi estabelecido como variável independente.
Os VPU médios obtidos em todos os casos são superiores a 3500 m/s, o que corresponde a um concreto de alta qualidade (NC 231, 2002). Da mesma forma, os índices de recuperação registrados mostram o valor Q>40 para uma resistência estimada maior que 30 MPa (NC 246, 2003).
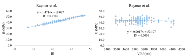
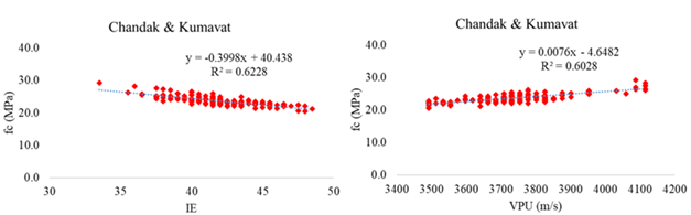
Os resultados são apresentados na Tabela 8. No cálculo da fc dos modelos propostos (Tabela 9), observa-se uma maior dispersão no CV dos resultados, o que se deve ao desenho de cada equação. Com base nos resultados obtidos, os modelos com melhor aproximação do valor de referência são RILEM e Tanigawa et al. com 26,29 MPa e 26,07 MPa respectivamente (Figura 3), com erro inferior a 4% para ambos os casos (Figura 4). A Figura 5 mostra como alguns modelos apresentam um comportamento linear, enquanto outros refletem uma maior dispersão nos resultados. Essa variabilidade é determinada pelo desenho de cada equação (linear, polinomial e de potência) para a estimativa do fc, que fica dependente dos valores de IE e VPU obtidos.
Para determinar a relação dessas variáveis com o fc, os resultados foram correlacionados independentemente pela combinação do IE e VPU obtidos com o fc calculado. Os resultados são mostrados nas Figuras 4, 5, 6, 7, 8, 9, 10, 11. Para a construção dos gráficos, os dados foram organizados a partir do tratamento estatístico, para que todos os modelos tenham a mesma população de dados.
A análise do comportamento das variáveis IE e VPU em relação ao fc calculado mostra que nos modelos em que existe uma correlação coerente para ambos os pares de variáveis (IE vs fc, VPU vs fc) (Figuras 6, 9), o fc calculado tende a se aproximar do valor de referência. Para os casos dos modelos propostos por Bellander, Meynink et al., Raymar et al. e Kheder (Figuras 7, 8, 10, 12 respetivamente), embora apresentem uma correlação muito boa entre IE vs fc, no que diz respeito ao VPU não parece haver influência desta variável em fc, pelo que o resultado obtido difere. longe do valor de referência de 27,0 MPa. Talvez seja por isso que as diferenças em relação à referência foram superiores a 20% para todos os casos. Um resultado interessante foi obtido a partir do modelo Chandak & Kumavat (Figura 13), onde as relações IE e VPU são opostas em relação a fc. O fato do erro obtido ser inferior a 15% pode estar associado ao fato de que, embora as correlações sejam contrárias, existe uma tendência linear do IE e do VPU na fc calculada.
| Tabela 6. Resultados de medição e parâmetros estatísticos | ||||||||||||||
| Colunas | ||||||||||||||
|---|---|---|---|---|---|---|---|---|---|---|---|---|---|---|
| C2 | C4 | C5 | D2 | |||||||||||
| VPU (m/s) | IE | VPU (m/s) | IE | VPU (m/s) | IE | VPU (m/s) | IE | |||||||
| 3597.1 | 42 | 4032.3 | 40.5 | 3512.9 | 42.5 | 3754.7 | 42.5 | |||||||
| 3597.1 | 40 | 4087.2 | 33.5 | 3512.9 | 38 | 3731.3 | 37.5 | |||||||
| 3575.7 | 41 | 4059.5 | 43.5 | 3533.6 | 41.5 | 3778.3 | 44.5 | |||||||
| 3597.1 | 40.5 | 4087.2 | 38.5 | 3492.4 | 42.5 | 3754.7 | 39.5 | |||||||
| 3575.7 | 41 | 4115.2 | 38 | 3533.6 | 42.5 | 3778.3 | 40.5 | |||||||
| 3597.1 | 40 | 4115.2 | 37.5 | 3492.4 | 40 | 3754.7 | 37.5 | |||||||
| 3597.1 | 40 | 4087.2 | 40 | 3492.4 | 48 | 3778.3 | 41.5 | |||||||
| 3597.1 | 37.5 | 4115.2 | 36 | 3492.4 | 44.5 | 3778.3 | 35.5 | |||||||
| 3618.8 | 41.5 | 4115.2 | 41.5 | 3492.4 | 47.5 | 3802.3 | 42 | |||||||
| 3952.6 | 42 | 4115.2 | 40 | 3492.4 | 41.5 | 3802.3 | 41 | |||||||
| 3952.6 | 41.5 | 3708.3 | 44 | 3802.3 | 43 | 3851.1 | 45.5 | |||||||
| 3952.6 | 41 | 3708.3 | 40.5 | 3802.3 | 41 | 3876 | 41.5 | |||||||
| 3952.6 | 41.5 | 3708.3 | 42.5 | 3826.5 | 44.5 | 3901.2 | 44 | |||||||
| 3952.6 | 39 | 3731.3 | 39.5 | 3802.3 | 45 | 3851.1 | 45.5 | |||||||
| 3952.6 | 39 | 3731.3 | 40 | 3826.5 | 46.5 | 3876 | 42 | |||||||
| 3952.6 | 41.5 | 3731.3 | 41.5 | 3802.3 | 42 | 3851.1 | 44.5 | |||||||
| 3952.6 | 40 | 3708.3 | 40.5 | 3826.5 | 45.5 | 3876 | 39.5 | |||||||
| 3952.6 | 40 | 3731.3 | 45 | 3826.5 | 47.5 | 3876 | 45 | |||||||
| média | 3773.6 | 40.5 | 3927.1 | 40.1 | 3642.3 | 43.5 | 3815.1 | 41.6 | ||||||
| SD | 184.32 | 1.19 | 192.09 | 2.82 | 159.05 | 2.78 | 54.15 | 2.94 | ||||||
| CV (%) | 4.88 | 2.93 | 4.89 | 7.03 | 4.37 | 6.4 | 1.42 | 7.06 | ||||||
Tabela 7. Resultados de medição e parâmetros estatísticos
Colunas
D4
D5
E2
E4
E5
VPU (m/s)
IE
VPU (m/s)
IE
VPU (m/s)
IE
VPU (m/s)
IE
VPU (m/s)
IE
3512.9
38.5
3640.8
42
3640.8
43.5
3826.5
43
3618.8
42
3452.2
41
3663
40.5
3640.8
41.5
3826.5
41.5
3640.8
38.5
3472.2
37
3663
41.5
3663
42
3826.5
43.5
3640.8
38.5
3575.7
37.5
3708.3
45.5
3640.8
48.5
3802.3
42
3640.8
43
3554.5
35.5
3708.3
41.5
3640.8
43
3826.5
47.5
3663
42.5
3452.2
37
3754.7
43.5
3663
42
3826.5
40.5
3685.5
43
3492.4
40.5
3685.5
42
3663
43.5
3802.3
38.5
3663
40
3472.2
38.5
3731.3
44.5
3663
38.5
3826.5
38
3663
39
3512.9
37
3708.3
42.5
3663
43
3826.5
45.5
3663
39.5
3472.2
37.5
3731.3
40.5
3663
43.5
3851.1
44
3685.5
38
3533.6
43.5
3685.5
44.5
3778.3
42.5
3731.3
40.5
3731.3
43.5
3533.6
41
3685.5
46.5
3778.3
39.5
3731.3
36.5
3754.7
45
3533.6
43
3685.5
42
3708.3
42
3731.3
39
3754.7
45.5
3554.5
43
3685.5
45.5
3754.7
41
3731.3
41.5
3754.7
42.5
3533.6
42
3685.5
43
3778.3
36.5
3731.3
45
3778.3
39.5
3554.5
42
3708.3
45
3640.8
42
3731.3
47
3754.7
43
3554.5
45
3685.5
44.5
3754.7
38.5
3754.7
43
3778.3
38.5
3554.5
45.5
3685.5
45.5
3731.3
43.5
3731.3
46
3754.7
43.5
média
3517.8
40.2
3694.5
43.3
3692.5
41.9
3784.1
42.3
3701.4
41.3
SD
39.57
3.05
27.24
1.88
54.32
2.61
47.35
3.17
54.86
2.43
CV (%)
1.12
7.58
0.74
4.33
1.47
6.22
1.25
7.48
1.48
5.88
| Tabela 8. Resultados médios das medições de IE y VPU | ||||||||||||||
| Coluna No. | ID | VPU média (m/s) | IE média | |||||||||||
|---|---|---|---|---|---|---|---|---|---|---|---|---|---|---|
| 1 | C2 | 3773.68 | 40.50 | |||||||||||
| 2 | C4 | 3927.10 | 40.14 | |||||||||||
| 3 | C5 | 3642.37 | 43.53 | |||||||||||
| 4 | D2 | 3815.09 | 41.64 | |||||||||||
| 5 | D4 | 3517.88 | 40.28 | |||||||||||
| 6 | D5 | 3694.52 | 43.36 | |||||||||||
| 7 | E2 | 3692.55 | 41.92 | |||||||||||
| 8 | E4 | 3784.17 | 42.36 | |||||||||||
| 9 | E5 | 3701.42 | 41.39 | |||||||||||
Tabela 9. Resultados da análise estatística dos valores obtidos
Autor
ID
n total
fc media
Desvio padrão
Coeficiente de variação (%)
RILEM
fc1
162
26.29
3.12
11.88
Bellander
fc2
53.30
9.12
17.11
Meynink et al.
fc3
41.00
3.82
9.33
Tanigawa et al.
fc4
26.07
3.50
13.60
Raymar et al.
fc5
43.62
4.12
9.46
Arioglu & Köylüoglu
fc6
36.40
4.89
13.45
Kheder
fc7
17.99
1.29
7.18
Chandak & Kumavat
fc8
23.67
1.40
5.91
![]() |
||||
| Figura 3. Resultados de fc obtidos em relação ao valor de referência de 27,0 MPa | ||||
![]() |
||||
| Figura 4. Diferença percentual do valor de referência | ||||
![]() |
||||
| Figura 5. Distribuição geral dos resultados aplicando os modelos SonReb | ||||
![]() |
||||
| Figura 6. Correlação dos resultados obtidos para o modelo RILEM | ||||
![]() |
||||
| Figura 7. Correlação dos resultados obtidos para o modelo Bellander | ||||
![]() |
||||
| Figura 8. Correlação dos resultados obtidos para o modelo Meynink et al. | ||||
![]() |
||||
| Figura 9. Correlação dos resultados obtidos para o modelo Tanigawa et al. | ||||
![]() |
||||
| Figura 10. Correlação dos resultados obtidos para o modelo Raymar et al. | ||||
![]() |
||||
| Figura 11. Correlação dos resultados obtidos para o modelo Arioglu & Köylüoglu | ||||
![]() |
||||
| Figura 12. Correlação dos resultados obtidos para o modelo Kheder | ||||
![]() |
||||
| Figura 13. Correlação dos resultados obtidos para o modelo Chandak & Kumavat | ||||
4. ConclusÕes
Com base nos resultados obtidos através da aplicação dos diferentes métodos SonReb estudados, para a estimativa da resistência à compressão de concretos produzidos com cimento Portland cubano comum P-35 (Tipo 1) e agregados domésticos, demonstrou-se que os modelos propostos pelo RILEM e Tanigawa et ai. Eles podem ser aplicados para estimar, com erro inferior a 4%, a fc do concreto correlacionando ensaios de esclerometria e velocidade de pulso ultrassônico.
Esses resultados podem ser usados como base de pesquisa para um futuro desenvolvimento de regulamentos cubanos que considerem válido o uso de modelos SonReb, para avaliações não destrutivas da qualidade do concreto nacional em edifícios novos ou em obras de restauração.
5. Reconhecimento
Esta pesquisa foi realizada com financiamento do Grupo de Investimentos Plaza del Cristo pertencente ao Escritório do Historiador de Havana, por meio do contrato nº 73DG/2021. Os autores agradecem o apoio desta organização e do Engenheiro Civil responsável pela obra: Víctor Hernández González. Da mesma forma, os autores agradecem o apoio e colaboração do Engenheiro Civil Rafael González Hernández e do técnico Raúl Expósito Méndez, pela assistência prestada durante as medições.
REFERÊNCIAS
Araújo, C. C. and Meira, G. R. (2021), Correlation between concrete strength properties and surface electrical resistivity. Revista IBRACON de Estruturas e Materiais. 15(1):e15103. https://doi.org/10.1590/S1983-41952022000100003
Arioglu, E. and Köylüoglu, O. (1996), Discussion of prediction of concrete strength by destructive and nondestructive methods by Ramyar and Kol. Cement Concrete World. 3:33-34.
ASTM C805. (1997). Standard test method for rebound number of hardened concrete.
Bellander, U. (1979). "NDT testing methods for estimating compressive strength in finished structures-evaluation of accuracy and testing system" in: RILEM Symp. Proc. on Quality Control of Concrete Structures, Session, 37-45.
Breysse, D., Balayssac, J.-P., Biondi, S., Borosnyói, A., Candigliota, E., Chiauzzi, L., Garnier, V., Grantham, M., Gunes, O. and Luprano, V. (2017), Non destructive assessment of in situ concrete strength: comparison of approaches through an international benchmark. Materials and Structures. 50(2):133. http://dx.doi.org/10.1617/s11527-017-1009-7
Chandak, N. R. and Kumavat, H. R. (2020), SonReb Method for Evaluation of Compressive Strength of Concrete. Materials Science and Engineering. 810 http://dx.doi.org/10.1088/1757-899X/810/1/012071
Cristofaro, M., Viti, S. and Tanganelli, M. (2020), New predictive models to evaluate concrete compressive strength using the SonReb method. Journal of Building Engineering. 27:1-21. https://doi.org/10.1016/j.jobe.2019.100962
Facaoaru, I. (1969). "Non-Destructive Testing of Concrete in Romania" in: Proc. Symposium on Nondestructive Testing of Concrete and Timber, Institution of Civil Engineers, London., Institution of Civil Engineers, London., 39-49.
Faella, C., Guadagnuolo, M., Donadio, A. and Ferri, L. (2011). "Calibrazione sperimentale del metodo SonReb per costruzioni della Provincia di Caserta degli anni’60-’80" in: Proceedings of 14th anidis conference, Bari, Italy,
Hannachi, S. and Guetteche, M. N. (2012), Application of the Combined Method for Evaluating the Compressive Strength of Concrete on Site. Open Journal of Civil Engineering. 2:16-21. http://dx.doi.org/10.4236/ojce.2012.21003
Helal, J., Sofi, M. and Mendis, P. (2015), Non-destructive testing of concrete: A review of methods. Electronic Journal of Structural Engineering. 14(1):97-105.
Hussain, A. and Akhtar, S. (2017), Visual analysis and Schmidt rebound hammer test of Taj-ul-Masajid. Informes de la Construcción. 69(547):1-8. http://dx.doi.org/10.3989/ic.15.097
Hussein, A. B. and Abdi, M. (2021), Review paper on non-destructive testing and their accuracies to measure the mechanical properties of concrete. International Journal of Engineering Applied Sciences and Technology. 5(11):1-9. http://doi.org/10.33564/IJEAST.2021.v05i12.001
Khedar, G. F. (1999), A two stage procedure for assessment of in-situ concrete strength using combined non-destructive testing. Materials and Structures. (32):410-417.
Lima, F. and Silva, M. (2000). "Correlation between the compressive strength and surface hardness of concrete" in: Proceeding of the 4th Congresso de Engenharia Civil, Juiz de Fora, Brasil, 429-440.
Meynink, P. and Samarin, A. (1979). "Assessment of compressive strength of concrete by cylinders, cores, and non destructive tests" in: Quality Control of Concrete Structures, Rilem Symposium, 1979, Stockholm, Sweden.
Navarro, C. A. P., Balbuena, M. A. and Martínez, R. P. (2019), Casos de estimación de la resistencia a compresión del hormigón armado validando ecuaciones de regresión que combinan el empleo de ensayos no destructivos (NDT) con ensayos destructivos (DT) en Cuba. Revista de Arquitectura e Ingeniería. 13(1):1-14.
NC 167. (2002). Hormigón fresco. Toma de muestra. La Habana, Cuba.
NC 177. (2002). Áridos. Determinación del porciento de huecos. Método de ensayo. La Habana, Cuba.
NC 177 . (2002). Áridos. Determinación del peso volumétrico. Método de ensayo. La Habana, Cuba.
NC 182. (2002). Áridos. Determinación del material más fino que el tamiz de 0.074 mm (No. 200). La Habana, Cuba.
NC 186. (2002). Arena. Peso específico y absorción de agua. Método de ensayo. La Habana, Cuba.
NC 231. (2002). Determinación, interpretación y aplicación de la velocidad del pulso ultrasónico en el hormigón. La Habana, Cuba.
NC 246. (2003). Determinación de la resistencia a compresión del hormigón por medio de esclerómetros tipos N y NR. La Habana, Cuba.
NC 1340. (2021). Cemento-Especificaciones. La Habana, Cuba.
Popovics, S. (1991). "Stato attuale della determinazione della resistenza de1 calcestruzzo mediante la velocita degli impulsi in America (Present State of the Determination of Concrete Strength by Pulse Velocity in America), II Cemento, Anno 83”, 3, July-September 1986" in: T. Javor, Proceedings of the International RILEM-IMEKO Conference, Expertcentrum, Bratislava, 101-104.
Ramyar, K. and Kol, P. (1996), Destructive and non-destructive test methods for estimating the strength of concrete. Cement and Concrete Word. 2:46-54.
Ricardo, J. R. C. (2018). "Inspección de una losa de 80 años de una edificación de La Habana Vieja. Estimación de su resistencia a compresión a partir del método SonReb" in: XIX Convención Científica de Ingeniería y Arquitectura, Universidad Tecnológica de La Habana, La Habana, Cuba.
RILEM NDT 4. (1993). Recommendation for in Situ Concrete Strength Determination by Combined Non-destructive Methods, Compendium of RILEM Technical Recommendations. U.K., London.