
| Basic Research | https://doi.org/10.21041/ra.v13i1.602 |
Evaluación de modelos SonReb para la estimación de la resistencia a compresión en hormigones de cemento y áridos cubanos
Evaluation of SonReb models for estimating compressive strength in Cuban cement and aggregate concrete
Avaliação de modelos SonReb para estimar a resistência à compressão em concreto e agregados de cimento cubano
A. Hernández
Oroza1
*
,
J. R. Cuetara
Ricardo2
1 Department of Diagnosis and Surveying. Subsidiary Company Restaura. Office of the Historian of Havana, Havana, Cuba.
2 Polo Habana. International Economic Association UCM-Bouygues Batiment International, La Habana, Cuba.
*Contact author: ahernandez@proyectos.ohc.cu
Recepción:
06
de
mayo
de
2022.
Aceptación:
21
de
diciembre
de
2022.
Publicación: 01 de enero de 2023.
| Citar como:Hernández Oroza, A., Cuetara Ricardo, J. R. (2023),“Evaluación de modelos SonRebpara la estimación de la resistencia a compresión en hormigones de cemento y áridos cubanos”, Revista ALCONPAT, 13 (1), pp. 97 – 111, DOI: https://doi.org/10.21041/ra.v13i1.602 |
Resumen
El estudio realizado tuvo como objetivo evaluar diferentes modelos SonReb para estimar la resistencia a compresión en elementos de hormigón armado fabricados con cemento y áridos cubanos. Se realizaron mediciones de índice esclerométrico y velocidad del pulso ultrasónico en 9 columnas diseñadas con mezcla de cemento Portland ordinario P-35. Se compararon 8 modelos, de los cuales los propuestos por RILEM y Tanigawa et al. mostraron un error inferior al 4% con respecto al valor de referencia, determinado mediante rotura de probeta. Los resultados obtenidos demuestran la factibilidad de uso de los modelos para la estimación de resistencia a compresión del hormigón, empleando materiales nacionales.
Palabras clave:
esclerometría,
velocidad de pulso ultrasónico,
SonReb,
hormigón,
resistencia a compresión.
1. IntroducciÓn
Los proyectos de restauración y rehabilitación de obras sociales en el Centro Histórico de La Habana deben garantizar un inmueble seguro, duradero, confortable y con amenidades funcionales para los inquilinos del edificio. Durante la fase constructiva se hace necesario realizar controles de calidad a los elementos de hormigón armado para evaluar resistencia, dureza o posibles patologías como deformaciones plásticas y fisuras.
Diversas técnicas como la resistencia a la penetración, pull-out y pull-off, extracción de probetas, resonancia y permeabilidad, permiten evaluar la calidad constructiva de un inmueble, sin embargo, tienen como inconvenientes elevados tiempos de investigación, elevados costos y/o la agresión física a la estructura. Esta problemática ha conllevado a la necesidad de desarrollar métodos de ensayos no destructivos (END) que permitan de manera económica, rápida y efectiva, estimar la resistencia, estado de conservación y durabilidad de una edificación.
Entre los factores más importantes que avalan el uso de los END están la posibilidad de evaluar las vulnerabilidades de la edificación a partir de la detección de zonas con desperfectos, estimación de la resistencia a compresión (fc) y variaciones en la calidad de acuerdo a los requisitos de proyecto (Breysse, et al., 2017, Chandak and Kumavat, 2020). El propósito es determinar la calidad e integralidad de las partes y componentes de una estructura sin afectar su desempeño, o funciones para los cuales fueron diseñadas (Helal, et al., 2015, Hussein and Abdi, 2021).
La calidad del hormigón es generalmente expresada en términos de resistencia, debido a que las edificaciones deben estar concebidas para soportar diferentes tipos de cargas. El hormigón es un material que se compone de cemento, áridos finos y gruesos, agua y aditivos, y una vez que fragua se hace necesario conocer el valor de resistencia adquirido, principalmente a los 28 días. Para este fin se han desarrollado numerosas ecuaciones de cálculo que permiten estimar la fc del hormigón a partir de los valores de índice esclerométrico (IE) (Lima and Silva, 2000), la velocidad de pulso ultrasónico (VPU) (Hannachi and Guetteche, 2012, Popovics, 1991) o la medición de la resistividad aparente (ρ) del hormigón (Araújo and Meira, 2021).
Otra metodología ampliamente aplicada es el método SonReb, el cual combina los resultados del IE y la VPU. Desde su implementación en los años 60 del siglo pasado por Facaoaru (Facaoaru, 1969), esta se ha convertido en la END más empleada para estimar la fc del hormigón.
Debido a que se trata de una técnica no destructiva, la veracidad y precisión de los resultados pueden estar afectados por errores de ejecución de hormigonado, edad de la estructura, presencia de refuerzos, diseño de mezcla, carbonatación, porosidad, fisuraciones, características de los áridos y parámetros ambientales como temperatura y humedad relativa (Cristofaro, et al., 2020, Hussain and Akhtar, 2017).
Las regulaciones cubanas de la construcción no tienen implementado el método SonReb como un procedimiento de END válido para la estimación de la fc. En este sentido solo proponen el empleo de la esclerometría (NC 246, 2003), y la VPU (NC 231, 2002) de forma independiente como metodologías para estimar la resistencia, calidad y durabilidad de la obra. En la investigación bibliográfica realizada solo se identificaron dos publicaciones previas en Cuba basadas en el método SonReb (Navarro, et al., 2019, Ricardo, 2018).
El objetivo de este estudio es probar la factibilidad de uso del modelo SonReb en estructuras reales en donde se emplean materiales nacionales, a partir del análisis de los resultados obtenidos. Para esto se correlacionaron ocho modelos, y las fc calculadas se compararon con el valor de referencia mediante rotura de probeta. El estudio se realizó en una obra en restauración del Centro Histórico de La Habana. La rehabilitación concebía la construcción de columnas y vigas, de las cuales se eligieron nueve columnas para realizar el estudio. El hormigón empleado se diseñó a partir de áridos extraídos de canteras cubanas. Las probetas de referencia se tomaron in-situ, de la misma mezcla de hormigón con que se conformaron las columnas de hormigón armado.
2. Materiales y mÉtodos
2.1 Diseño de mezcla
Para la fabricación de los hormigones se utilizó cemento Portland ordinario que responde a la denominación P-35 (Tipo I) de la Fábrica Cementos Curasao, municipio Mariel, provincia de Artemisa. La tabla 1 muestra sus principales características, de acuerdo con lo establecido por la Norma Cubana (NC 1340, 2021).
| Tabla 1. Propiedades físicas del cemento (P-35) | ||||||||||||||
| Propiedades | Valores | Aceptación | ||||||||||||
|---|---|---|---|---|---|---|---|---|---|---|---|---|---|---|
| Superficie específica (Blaine) (cm2/g) | 3317 | mín. 2800 | ||||||||||||
| Finura (%) | 1,7 | máx. 10 | ||||||||||||
| Tiempo de fraguado inicial (min) | 102:00:00 | mín. 45 | ||||||||||||
| Tiempo de fraguado final (h) | 03:02:00 | máx. 10 | ||||||||||||
| Peso volumétrico (kg/m3) | 1168 | - | ||||||||||||
| Densidad (g/cm3) | 3,15 | - | ||||||||||||
| Consistencia normal (%) | 24,5 | - | ||||||||||||
Los áridos fino y grueso empleados en la preparación de la mezcla de hormigón son de origen natural. Extraídos de la cantera Dragón Camoa ubicada en la provincia de Mayabeque, y de la cantera Alacranes ubicada en la provincia de Matanzas. Todos los ensayos se realizaron según establecen las normas cubanas correspondientes (NC 177, 2002, NC 181, 2002, NC 182, 2002, NC 186, 2002). En las tablas 2 y 3 se detallan las propiedades físicas de los áridos y su distribución granulométrica.
Se utilizó una proporción de árido fino y grueso de 55/45 respectivamente. La relación agua-cemento empleada fue de 0.45. La resistencia a compresión (fc) estimada es de 30.0 MPa.
Para mejorar la laborabilidad del hormigón fresco se utilizó el aditivo Dynamón SRC-20 perteneciente al nuevo sistema de MAPEI. Se trata de un aditivo superfluidificante de base acrílica (segunda generación avanzada), modificado para hormigones premezclados caracterizados por una baja relación agua-cemento, altas resistencias mecánicas y largo mantenimiento de laborabilidad. El asentamiento medido por el cono de Abrams se registró entre 14-16 cm aproximadamente. La cantidad de materiales empleado por metro cúbico de hormigón se muestra en la tabla 4.
2.2 Metodología Experimental
La toma de muestras de hormigón fresco para la preparación de las probetas se realizó directamente en la zona de construcción de acuerdo con la Norma Cubana (NC 167, 2002). Las probetas se mantuvieron bajo curado en piscina durante 28 días y posteriormente ensayados mediante rotura en prensa de hormigón. El resultado de fc promedio emitido por el laboratorio fue de 27.0 MPa. Este será el valor de referencia para la comparación con los resultados obtenidos por los diferentes métodos SonReb empleados.
Para la ejecución del proyecto de investigación se seleccionaron nueve columnas (C2, C4, C5, D2, D4, D5, E2, E4, E5), ubicadas en el segundo nivel de la edificación. Las mismas tienen una sección transversal de 300 x 300 mm, y una longitud de 4500 mm. En cada columna se prepararon dos puntos de ensayo a partir de la base: el primero ubicado a 1680 mm y el segundo a 2680 mm, con el propósito de evaluar las mismas en la parte baja y alta. Esto permite identificar posibles diferencias significativas entre la masa del hormigón como resultado de errores de ejecución, como el vertido, curado y compactación. En cada zona de ensayo se realizaron 10 mediciones, para un total de 20 resultados por cada columna. Todas las mediciones se realizaron entre los 28 a 56 días de hormigonadas las columnas.
Para la selección de los métodos SonReb se realizó una búsqueda bibliográfica de las ecuaciones empíricas desarrolladas. Se seleccionó una muestra de ocho que abarcan desde sus inicios en el año 1979, hasta la actualidad en 2020. En la tabla 5 se presentan las ecuaciones empleadas.
2.3 Equipamiento empleado
Como técnicas no destructivas para la estimación mediante SonReb se empleó un esclerómetro digital Proceq. La superficie fue preparada acorde a las normativas vigentes (ASTM C805, 1997, NC 246, 2003). El programa empleado para la descarga de los datos fue Proceq Hammerlink. Como medidor de pulso ultrasónico se utilizó un ultrasonido Proceq Pundit Lab+ con transductores de 54 KHz. El software de descarga de datos fue Proceq PunditLink. La técnica de medición empleada fue por el método de “Transmisión directa”. Para la localización de las barras de refuerzo embebidas en las columnas se empleó el pacómetro Proceq Profoscope (Figuras 1-2).
3. Resultados y discusión
En las tablas 6-7 se muestran los resultados obtenidos de las mediciones de VPU e IE realizadas a las columnas. El análisis estadístico refleja que, en todos los elementos estudiados, el CV no excedió el 10% con una distribución normal de los datos. El total de valores analizados (n) para la aplicación de los modelos fue de 162 resultados. Para el desarrollo matemático se estableció como variable independiente a la VPU.
Las VPU promedios obtenidas en todos los casos son superiores a los 3500 m/s, lo cual responde a hormigones de alta calidad (NC 231, 2002). De igual forma, los índices de rebote registrados muestran el valor Q>40 para una resistencia estimada superior a los 30 MPa (NC 246, 2003).
Los resultados se exponen en la tabla 8. En el cálculo de la fc de los modelos propuestos (Tabla 9), se observa mayor dispersión en los CV de los resultados, lo cual se debe al diseño propio de cada ecuación. Basado en los resultados obtenidos, los modelos con mejor aproximación al valor de referencia son RILEM y Tanigawa et al. con 26.29 MPa and 26.07 MPa respectivamente (Figura 3), con un error inferior al 4% para ambos casos (Figura 4). En la figura 5 se observa como algunos modelos presentan un comportamiento lineal, mientras otros reflejan una mayor dispersión en los resultados. Esta variabilidad está determinada por el diseño propio de cada ecuación (lineal, polinomial y de potencia) para la estimación de la fc, la cual es dependiente de los valores de IE y VPU obtenidos.
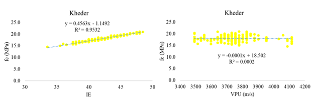
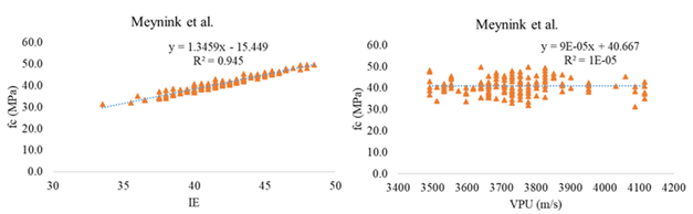
Para determinar la relación de estas variables sobre la fc, los resultados se correlacionaron de forma independiente combinando el IE y la VPU obtenidos con el fc calculado. Los resultados se muestran en las Figuras 4, 5, 6, 7, 8, 9, 10, 11. Para la construcción de las gráficas se organizaron los datos a partir del procesamiento estadístico, de manera que todos los modelos cuentan con la misma población de datos. El análisis del comportamiento de las variables IE y VPU con respecto a la fc calculada muestra que en los modelos donde existe una correlación coherente para ambos pares de variables (IE vs fc, VPU vs fc) (Figuras 6, 9), la fc calculada tiende a acercarse más al valor de referencia. Para los casos de los modelos propuestos por Bellander, Meynink et al., Raymar et al. y Kheder (Figuras 7, 8, 10, 12 respectivamente), si bien muestran una muy buena correlación entre el IE vs fc, con respecto a la VPU no parece haber influencia de esta variable sobre el fc, por lo que el resultado obtenido difiere mucho del valor de referencia de 27,0 MPa. Quizás esta sea la razón por la que las diferencias con respecto a la referencia fueron superiores al 20% para todos los casos. Un resultado interesante se obtuvo del modelo de Chandak & Kumavat (Figura 13), donde las relaciones IE y VPU son opuestas con respecto a la fc. Que el error obtenido sea inferior al 15% puede estar asociado a que, si bien las correlaciones son contrarias, existe una tendencia lineal del IE y la VPU sobre la fc calculada.
Tabla 2. Propiedades físicas de los áridos fino y grueso
Propiedades
Arena
Granito
Peso específico corriente (g/m3)
2.65
2.62
Peso específico saturado (g/m3)
2.70
2.66
Peso específico aparente (g/m3)
2.75
2.70
Porciento de absorción (%)
0.60
1.50
Masa volumétrica suelta (kg/m3)
1443
1309
Masa volumétrica compactada (kg/m3)
1616
1462
Porciento de huecos (%)
39.60
44.80
Material más fino-Tamiz 200 (%)
3.00
1.20
Tabla 3. Distribución granulométrica de los áridos empleados
Tamices (mm)
Áridos
19.1
12.7
9.52
4.76
2.38
1.19
0.59
0.295
0.149
Fino
100
100
95
90
74
45
28
14
5
Grueso
100
98
63
6
2.5
0.0
0.0
0.0
0.0
Tabla 4. Dosificación y cantidad de materiales
Materiales
1 m3 de hormigón
Relación a/c
0.45
Cemento P-35 (kg)
490.0
Agua (L)
220.0
Árido fino (kg)
815.0
Árido grueso (kg)
750.0
Aditivo (L)
35.0
Tabla 5. Ecuaciones SonReb propuestas por diferentes autores
Año
Autor
Ecuación
Unidades (fc, VPU)
Tipo de correlación
1979
Bellander (Bellander, 1979)
fc=-25.568 + 0.000635 IE3 + 8.397VPU
MPa, km/s
Polinomial
1979
Meynink et al. (Meynink and Samarin, 1979)
fc=-24.668 + 1.427IE + 0.0294VPU4
MPa, km/s
Polinomial
1993
RILEM (RILEM NDT 4, 1993)
fc=9.27 x 10 - 11.11 IE1.4 X VPU2.6
MPa, m/s
Potencia
1994
Tanigawa et al. (Faella, et al., 2011)
fc=0.9IE + 0.022 VPU - 0.94
MPa, m/s
Lineal
1996
Arioglu & Köylüoglu (Arioglu and Köylüoglu, 1996)
fc=0.00153 x ( IE3 x VPU4)0.611
MPa, km/s
Potencia
1996
Ramyar et al. (Ramyar and Kol, 1996)
fc=-39.570 + 1.532IE + 5.0.614VPU
MPa, km/s
Lineal
1999
Khedar et al. (Khedar, 1999)
fc=0.0158 IE1.1171 x VPU0.4254
MPa, m/s
Potencia
2020
Chandak & Kumavat (Chandak and Kumavat, 2020)
fc=0.0841IE-0.572 x VPU0.945
MPa, m/s
Potencia

Figura 1.
Realización de las mediciones en columnas

Figura 2.
Área de la columna preparada para mediciones, señalizada con crayola la ubicación de las barras
Tabla 6. Resultados de las mediciones y parámetros estadísticos
Columnas
C2
C4
C5
D2
VPU (m/s)
IE
VPU (m/s)
IE
VPU (m/s)
IE
VPU (m/s)
IE
3597.1
42
4032.3
40.5
3512.9
42.5
3754.7
42.5
3597.1
40
4087.2
33.5
3512.9
38
3731.3
37.5
3575.7
41
4059.5
43.5
3533.6
41.5
3778.3
44.5
3597.1
40.5
4087.2
38.5
3492.4
42.5
3754.7
39.5
3575.7
41
4115.2
38
3533.6
42.5
3778.3
40.5
3597.1
40
4115.2
37.5
3492.4
40
3754.7
37.5
3597.1
40
4087.2
40
3492.4
48
3778.3
41.5
3597.1
37.5
4115.2
36
3492.4
44.5
3778.3
35.5
3618.8
41.5
4115.2
41.5
3492.4
47.5
3802.3
42
3952.6
42
4115.2
40
3492.4
41.5
3802.3
41
3952.6
41.5
3708.3
44
3802.3
43
3851.1
45.5
3952.6
41
3708.3
40.5
3802.3
41
3876
41.5
3952.6
41.5
3708.3
42.5
3826.5
44.5
3901.2
44
3952.6
39
3731.3
39.5
3802.3
45
3851.1
45.5
3952.6
39
3731.3
40
3826.5
46.5
3876
42
3952.6
41.5
3731.3
41.5
3802.3
42
3851.1
44.5
3952.6
40
3708.3
40.5
3826.5
45.5
3876
39.5
3952.6
40
3731.3
45
3826.5
47.5
3876
45
promedio
3773.6
40.5
3927.1
40.1
3642.3
43.5
3815.1
41.6
SD
184.32
1.19
192.09
2.82
159.05
2.78
54.15
2.94
CV (%)
4.88
2.93
4.89
7.03
4.37
6.4
1.42
7.06
| Tabla 7. Resultados de las mediciones y parámetros estadísticos | ||||||||||||||
| Columnas | ||||||||||||||
|---|---|---|---|---|---|---|---|---|---|---|---|---|---|---|
| D4 | D5 | E2 | E4 | E5 | ||||||||||
| VPU (m/s) | IE | VPU (m/s) | IE | VPU (m/s) | IE | VPU (m/s) | IE | VPU (m/s) | IE | |||||
| 3512.9 | 38.5 | 3640.8 | 42 | 3640.8 | 43.5 | 3826.5 | 43 | 3618.8 | 42 | |||||
| 3452.2 | 41 | 3663 | 40.5 | 3640.8 | 41.5 | 3826.5 | 41.5 | 3640.8 | 38.5 | |||||
| 3472.2 | 37 | 3663 | 41.5 | 3663 | 42 | 3826.5 | 43.5 | 3640.8 | 38.5 | |||||
| 3575.7 | 37.5 | 3708.3 | 45.5 | 3640.8 | 48.5 | 3802.3 | 42 | 3640.8 | 43 | |||||
| 3554.5 | 35.5 | 3708.3 | 41.5 | 3640.8 | 43 | 3826.5 | 47.5 | 3663 | 42.5 | |||||
| 3452.2 | 37 | 3754.7 | 43.5 | 3663 | 42 | 3826.5 | 40.5 | 3685.5 | 43 | |||||
| 3492.4 | 40.5 | 3685.5 | 42 | 3663 | 43.5 | 3802.3 | 38.5 | 3663 | 40 | |||||
| 3472.2 | 38.5 | 3731.3 | 44.5 | 3663 | 38.5 | 3826.5 | 38 | 3663 | 39 | |||||
| 3512.9 | 37 | 3708.3 | 42.5 | 3663 | 43 | 3826.5 | 45.5 | 3663 | 39.5 | |||||
| 3472.2 | 37.5 | 3731.3 | 40.5 | 3663 | 43.5 | 3851.1 | 44 | 3685.5 | 38 | |||||
| 3533.6 | 43.5 | 3685.5 | 44.5 | 3778.3 | 42.5 | 3731.3 | 40.5 | 3731.3 | 43.5 | |||||
| 3533.6 | 41 | 3685.5 | 46.5 | 3778.3 | 39.5 | 3731.3 | 36.5 | 3754.7 | 45 | |||||
| 3533.6 | 43 | 3685.5 | 42 | 3708.3 | 42 | 3731.3 | 39 | 3754.7 | 45.5 | |||||
| 3554.5 | 43 | 3685.5 | 45.5 | 3754.7 | 41 | 3731.3 | 41.5 | 3754.7 | 42.5 | |||||
| 3533.6 | 42 | 3685.5 | 43 | 3778.3 | 36.5 | 3731.3 | 45 | 3778.3 | 39.5 | |||||
| 3554.5 | 42 | 3708.3 | 45 | 3640.8 | 42 | 3731.3 | 47 | 3754.7 | 43 | |||||
| 3554.5 | 45 | 3685.5 | 44.5 | 3754.7 | 38.5 | 3754.7 | 43 | 3778.3 | 38.5 | |||||
| 3554.5 | 45.5 | 3685.5 | 45.5 | 3731.3 | 43.5 | 3731.3 | 46 | 3754.7 | 43.5 | |||||
| promedio | 3517.8 | 40.2 | 3694.5 | 43.3 | 3692.5 | 41.9 | 3784.1 | 42.3 | 3701.4 | 41.3 | ||||
| SD | 39.57 | 3.05 | 27.24 | 1.88 | 54.32 | 2.61 | 47.35 | 3.17 | 54.86 | 2.43 | ||||
| CV (%) | 1.12 | 7.58 | 0.74 | 4.33 | 1.47 | 6.22 | 1.25 | 7.48 | 1.48 | 5.88 | ||||
| Tabla 8. Resultados promedios de las mediciones de IE y VPU | ||||||||||||||
| Columna No. | ID | VPU promedio (m/s) | IE average | |||||||||||
|---|---|---|---|---|---|---|---|---|---|---|---|---|---|---|
| 1 | C2 | 3773.68 | 40.50 | |||||||||||
| 2 | C4 | 3927.10 | 40.14 | |||||||||||
| 3 | C5 | 3642.37 | 43.53 | |||||||||||
| 4 | D2 | 3815.09 | 41.64 | |||||||||||
| 5 | D4 | 3517.88 | 40.28 | |||||||||||
| 6 | D5 | 3694.52 | 43.36 | |||||||||||
| 7 | E2 | 3692.55 | 41.92 | |||||||||||
| 8 | E4 | 3784.17 | 42.36 | |||||||||||
| 9 | E5 | 3701.42 | 41.39 | |||||||||||
| Tabla 9. Resultados del análisis estadístico de los valores obtenidos | ||||||||||||||
| Autor | ID | n total | fc media | Desviación Estándar | Coeficiente de Variación (%) | |||||||||
|---|---|---|---|---|---|---|---|---|---|---|---|---|---|---|
| RILEM | fc1 | 162 | 26.29 | 3.12 | 11.88 | |||||||||
| Bellander | fc2 | 53.30 | 9.12 | 17.11 | ||||||||||
| Meynink et al. | fc3 | 41.00 | 3.82 | 9.33 | ||||||||||
| Tanigawa et al. | fc4 | 26.07 | 3.50 | 13.60 | ||||||||||
| Raymar et al. | fc5 | 43.62 | 4.12 | 9.46 | ||||||||||
| Arioglu & Köylüoglu | fc6 | 36.40 | 4.89 | 13.45 | ||||||||||
| Kheder | fc7 | 17.99 | 1.29 | 7.18 | ||||||||||
| Chandak & Kumavat | fc8 | 23.67 | 1.40 | 5.91 | ||||||||||
![]() |
||||
| Figura 3. Resultados de fc obtenidos con respecto al valor de referencia de 27.0 MPa | ||||
![]() |
||||
| Figura 4. Porcentaje de diferencia con respecto al valor de referencia. | ||||
![]() |
||||
| Figura 5. Distribución general de los resultados mediante la aplicación de los modelos SonReb | ||||
![]() |
||||
| Figura 6. Correlación de resultados obtenidos para el modelo RILEM | ||||
![]() |
||||
| Figura 7. Correlación de resultados obtenidos para el modelo Bellander | ||||
![]() |
||||
| Figura 8. Correlación de resultados obtenidos para el modelo Meynink et al. | ||||
![]() |
||||
| Figura 9. Correlación de resultados obtenidos para el modelo Tanigawa et al. | ||||
![]() |
||||
| Figura 10. Correlación de resultados obtenidos para el modelo Raymar et al. | ||||
![]() |
||||
| Figura 11. Correlación de resultados obtenidos para el modelo Arioglu & Köylüoglu | ||||
![]() |
||||
| Figura 12. Correlación de resultados obtenidos para el modelo Kheder | ||||
![]() |
||||
| Figura 13. Correlación de resultados obtenidos para el modelo Chandak & Kumavat | ||||
4. Conclusiones
Basado en los resultados obtenidos mediante la aplicación de los diferentes métodos SonReb estudiados, para la estimación de la resistencia a compresión de concreto producido con Cemento Portland ordinario cubano P-35 (Tipo 1) y agregados domésticos, se demostró que los modelos propuestos por RILEM y Tanigawa et al. pueden ser aplicados para estimar, con un error inferior al 4%, la fc del hormigón mediante correlación de ensayos de esclerometría y velocidad de pulso ultrasónico.
Estos resultados pueden ser empleados como base de investigación para un futuro desarrollo de normativa cubana que considere válido el empleo de los modelos SonReb, para evaluaciones no destructivas de la calidad del hormigón nacional en edificaciones de nueva construcción, o en obras de restauración.
5. Reconocimiento
Esta investigación se realizó bajo financiamiento del Grupo Inversionista Plaza del Cristo perteneciente a la Oficina del Historiador de La Habana, mediante contrato No. 73DG/2021. Los autores agradecen el apoyo brindado por esta organización y al Ingeniero Civil encargado de la obra: Víctor Hernández González. De igual forma, los autores desean agradecer el apoyo y colaboración del Ing. Civil Rafael González Hernández y del técnico Raúl Expósito Méndez, por la asistencia brindada durante la realización de las mediciones.
Referencias
Araújo, C. C. and Meira, G. R. (2021), Correlation between concrete strength properties and surface electrical resistivity. Revista IBRACON de Estruturas e Materiais. 15(1):e15103. https://doi.org/10.1590/S1983-41952022000100003
Arioglu, E. and Köylüoglu, O. (1996), Discussion of prediction of concrete strength by destructive and nondestructive methods by Ramyar and Kol. Cement Concrete World. 3:33-34.
ASTM C805. (1997). Standard test method for rebound number of hardened concrete.
Bellander, U. (1979). "NDT testing methods for estimating compressive strength in finished structures-evaluation of accuracy and testing system" in: RILEM Symp. Proc. on Quality Control of Concrete Structures, Session, 37-45.
Breysse, D., Balayssac, J.-P., Biondi, S., Borosnyói, A., Candigliota, E., Chiauzzi, L., Garnier, V., Grantham, M., Gunes, O. and Luprano, V. (2017), Non destructive assessment of in situ concrete strength: comparison of approaches through an international benchmark. Materials and Structures. 50(2):133. http://dx.doi.org/10.1617/s11527-017-1009-7
Chandak, N. R. and Kumavat, H. R. (2020), SonReb Method for Evaluation of Compressive Strength of Concrete. Materials Science and Engineering. 810 http://dx.doi.org/10.1088/1757-899X/810/1/012071
Cristofaro, M., Viti, S. and Tanganelli, M. (2020), New predictive models to evaluate concrete compressive strength using the SonReb method. Journal of Building Engineering. 27:1-21. https://doi.org/10.1016/j.jobe.2019.100962
Facaoaru, I. (1969). "Non-Destructive Testing of Concrete in Romania" in: Proc. Symposium on Nondestructive Testing of Concrete and Timber, Institution of Civil Engineers, London., Institution of Civil Engineers, London., 39-49.
Faella, C., Guadagnuolo, M., Donadio, A. and Ferri, L. (2011). "Calibrazione sperimentale del metodo SonReb per costruzioni della Provincia di Caserta degli anni’60-’80" in: Proceedings of 14th anidis conference, Bari, Italy,
Hannachi, S. and Guetteche, M. N. (2012), Application of the Combined Method for Evaluating the Compressive Strength of Concrete on Site. Open Journal of Civil Engineering. 2:16-21. http://dx.doi.org/10.4236/ojce.2012.21003
Helal, J., Sofi, M. and Mendis, P. (2015), Non-destructive testing of concrete: A review of methods. Electronic Journal of Structural Engineering. 14(1):97-105.
Hussain, A. and Akhtar, S. (2017), Visual analysis and Schmidt rebound hammer test of Taj-ul-Masajid. Informes de la Construcción. 69(547):1-8. http://dx.doi.org/10.3989/ic.15.097
Hussein, A. B. and Abdi, M. (2021), Review paper on non-destructive testing and their accuracies to measure the mechanical properties of concrete. International Journal of Engineering Applied Sciences and Technology. 5(11):1-9. http://doi.org/10.33564/IJEAST.2021.v05i12.001
Khedar, G. F. (1999), A two stage procedure for assessment of in-situ concrete strength using combined non-destructive testing. Materials and Structures. (32):410-417.
Lima, F. and Silva, M. (2000). "Correlation between the compressive strength and surface hardness of concrete" in: Proceeding of the 4th Congresso de Engenharia Civil, Juiz de Fora, Brasil, 429-440.
Meynink, P. and Samarin, A. (1979). "Assessment of compressive strength of concrete by cylinders, cores, and non destructive tests" in: Quality Control of Concrete Structures, Rilem Symposium, 1979, Stockholm, Sweden.
Navarro, C. A. P., Balbuena, M. A. and Martínez, R. P. (2019), Casos de estimación de la resistencia a compresión del hormigón armado validando ecuaciones de regresión que combinan el empleo de ensayos no destructivos (NDT) con ensayos destructivos (DT) en Cuba. Revista de Arquitectura e Ingeniería. 13(1):1-14.
NC 167. (2002). Hormigón fresco. Toma de muestra. La Habana, Cuba.
NC 177. (2002). Áridos. Determinación del porciento de huecos. Método de ensayo. La Habana, Cuba.
NC 177 . (2002). Áridos. Determinación del peso volumétrico. Método de ensayo. La Habana, Cuba.
NC 182. (2002). Áridos. Determinación del material más fino que el tamiz de 0.074 mm (No. 200). La Habana, Cuba.
NC 186. (2002). Arena. Peso específico y absorción de agua. Método de ensayo. La Habana, Cuba.
NC 231. (2002). Determinación, interpretación y aplicación de la velocidad del pulso ultrasónico en el hormigón. La Habana, Cuba.
NC 246. (2003). Determinación de la resistencia a compresión del hormigón por medio de esclerómetros tipos N y NR. La Habana, Cuba.
NC 1340. (2021). Cemento-Especificaciones. La Habana, Cuba.
Popovics, S. (1991). "Stato attuale della determinazione della resistenza de1 calcestruzzo mediante la velocita degli impulsi in America (Present State of the Determination of Concrete Strength by Pulse Velocity in America), II Cemento, Anno 83”, 3, July-September 1986" in: T. Javor, Proceedings of the International RILEM-IMEKO Conference, Expertcentrum, Bratislava, 101-104.
Ramyar, K. and Kol, P. (1996), Destructive and non-destructive test methods for estimating the strength of concrete. Cement and Concrete Word. 2:46-54.
Ricardo, J. R. C. (2018). "Inspección de una losa de 80 años de una edificación de La Habana Vieja. Estimación de su resistencia a compresión a partir del método SonReb" in: XIX Convención Científica de Ingeniería y Arquitectura, Universidad Tecnológica de La Habana, La Habana, Cuba.
RILEM NDT 4. (1993). Recommendation for in Situ Concrete Strength Determination by Combined Non-destructive Methods, Compendium of RILEM Technical Recommendations. U.K., London.